当前位置:首页 > 品味生活 > 正文内容

六个核桃母公司养元饮品加码私募投资,押中长江存储控股,深度解析

toodd3小时前品味生活1

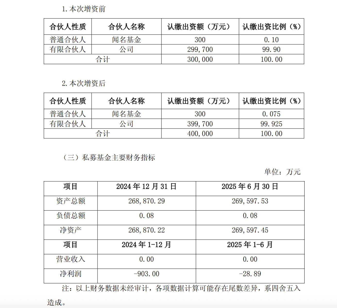
10月15日晚间, “六个核桃” 母公司养元饮品(603156.SH)发布公告,宣布以自有资金向旗下私募基金芜湖闻名泉泓投资管理合伙企业(有限合伙)增资10亿元,此举使该私募总规模从30亿元跃升至40亿元,养元饮品的认缴出资额也从29.97亿元增至39.97亿元,持股比例高达99.925%。

养元饮品公告

根据公告披露,养元饮品此次增资的资金将全部用于私募基金对新项目的投资,不会对包括长江存储控股在内的已投项目追加投入。泉泓投资成立于2021年5月,由养元饮品与北京闻名投资基金管理有限公司共同发起设立,初期闻名基金作为普通合伙人仅认缴300万元,养元饮品作为有限合伙人主导出资29.97亿元。

私募基金合伙人及出资比例

值得注意的是,泉泓投资此前已成功押注半导体领域龙头企业长江存储控股股份有限公司,该基金以货币出资方式,对长控集团增资16亿元,取得0.99%的股份。增资时长控集团的估值约为1616亿元。这一估值在胡润研究院发布的《2025全球独角兽榜》中位列中国十大独角兽第9位、全球第21位,成为半导体行业估值最高的新晋独角兽。随着长控集团近期完成股份制改革,市场对其IPO的预期持续升温,这也让养元饮品的这笔跨界投资价值备受瞩目。

养元饮品在公告中表示,此举旨在对暂时闲置的自有资金进行合理配置,通过财务性投资获取收益,进一步提升公司整体业绩水平。

作为国内植物蛋白饮品的龙头企业,养元饮品凭借 “六个核桃” 核桃乳产品一度实现业绩爆发,2008至2015年间营收从2.85亿元飙升至91.17亿元,但此后受消费偏好转移、产品结构单一等因素影响,业绩持续承压。2024年公司营收60.58亿元,较历史高点已缩水近三分之一,其中核桃乳产品仍贡献88.70%的营收,功能性饮料、枸杞饮品等新品营收占比仅刚过10%,多元化战略收效甚微。2025年半年报数据显示,公司实现营业收入24.65亿元,同比下降16.19%;归母净利润7.44亿元,同比降幅达27.76%,主业增长乏力的态势明显。

为了开辟第二增长曲线,养元饮品近年来不断尝试跨界投资,投资版图已涵盖房地产、AI、新能源、线下媒体等多个领域。2016年公司出资7.5亿元参与成立中冀投资切入地产领域,2022年豪掷8亿元入股新能源企业瑞浦兰钧,2023年又向新潮传媒等投入3.83亿元,但此前的跨界尝试成效不佳,2023年和2024年投资净收益分别为-1.29亿元、-1.26亿元。

此次,养元饮品在特别提示风险中指出,私募基金对外投资项目存在退出风险,且投资项目与公司主业不具有协同性,属于纯粹的财务性投资,面临市场波动风险。截至2025年6月末,16亿元的长控集团投资仅占公司总资产的12.52%,且尚未产生任何实质收益,却已引发养元饮品公司股价此前的大幅波动,市场对半导体概念的炒作与公司基本面存在一定偏离。

扫描二维码推送至手机访问。

版权声明:本文由猪猪博客发布,如需转载请注明出处。

本文链接:https://yunweigou.cn/67690.html

分享给朋友:

“六个核桃母公司养元饮品加码私募投资,押中长江存储控股,深度解析” 的相关文章

强一股份IPO进程中的客户集中风险与扩产争议解析

强一股份IPO进程中的客户集中风险与扩产争议解析

界面新闻记者 | 尹靖霏 近日,强一半导体(苏州)股份有限公司冲击科创板IPO迎来新动态,公司披露首轮问询函回复并更新了财务数据。 强一股份凭借2022-2024年营收翻倍、净利润激增超11倍的业绩表现,成为半导体IPO企业中的焦点。然而,在亮眼数据背后,公司却深陷 “客户高度集中且单客...

百时美施贵宝出售首家中美合资药企股份

百时美施贵宝出售首家中美合资药企股份

界面新闻记者 | 黄华界面新闻编辑 | 谢欣 9月15日,界面新闻记者从百时美施贵宝公司(Bristol Myers Squibb ,BMS)获悉,百时美施贵宝已签署协议,出售在中美上海施贵宝制药有限公司(简称“SASS工厂”)中持有的60%股权。 百时美施贵宝同期向界面新闻表示,百时美...

封锁法国运动一触即发,法国民众抗议浪潮的深层原因透视

封锁法国运动一触即发,法国民众抗议浪潮的深层原因透视

中国驻法国大使馆在9月9日发布安全局势提醒:9月10日的“封锁法国”运动(Bloquons tout le 10 septembre)预计将严重影响全法,特别是巴黎地区的公共交通和教育、医疗等公共服务。 使馆再次提醒赴法游客密切关注航班信息和当地安全局势,远离游行示威区域,减少非必要外出特别是...

国资委强调坚决抵制内卷式竞争并提出优化投资结构新举措

国资委强调坚决抵制内卷式竞争并提出优化投资结构新举措

记者 辛圆 据国资委网站周五发布消息,国资委主任张玉卓主持召开部分国有企业经济运行座谈会,聚焦稳电价、稳煤价、防止“内卷式”恶性竞争等,听取企业意见建议,进一步研究夯实企业高质量发展基础的政策举措。 张玉卓表示,要更好助力稳就业、稳企业、稳市场、稳预期。要着力抓好稳健经营,锚定“...

国家能源局最新发声提振电力板块,嘉泽新能盘中涨停

国家能源局最新发声提振电力板块,嘉泽新能盘中涨停

9月26日,电力板块拉升,嘉泽新能(601619)、世茂能源(605028)双双涨停,上海电力(600021)、节能风电(601016)、龙源电力(001289)、银星能源(000862)等跟涨。 【板块涨停个股】 嘉泽新能(601619),涨停价:5.58元/股,市盈率:14.77,总...

封锁法国运动即将爆发,民众抗议浪潮背后的根源何在?

封锁法国运动即将爆发,民众抗议浪潮背后的根源何在?

中国驻法国大使馆在9月9日发布安全局势提醒:9月10日的“封锁法国”运动(Bloquons tout le 10 septembre)预计将严重影响全法,特别是巴黎地区的公共交通和教育、医疗等公共服务。 使馆再次提醒赴法游客密切关注航班信息和当地安全局势,远离游行示威区域,减少非必要外出特别是...

发表评论

访客

◎欢迎参与讨论,请在这里发表您的看法和观点。