当前位置:首页 > 我爱学习

我爱学习

  • 最新
  • 浏览
  • 评论

高负债困局,澳洋健康资产负债率攀升至92.58%背后的时间博弈

toodd3周前 (09-28)64
高负债困局,澳洋健康资产负债率攀升至92.58%背后的时间博弈
界面新闻记者 | 袁颖琪 澳洋健康(002172.SZ)正迎来关键的发展转折点。近日,这家公司71岁的创始人沈学如交棒,张家港经开区管委会成为新实控人。​ 根据公开的交易方案,澳洋集团计划以每股3.87元的价格,向张家港悦升科技合伙企业(下称悦升科技)转让其20%的股份,此次股权转让总价...

优必选与富士康云智汇达成全球战略合作,首批订单将落地

toodd3周前 (09-28)66
优必选与富士康云智汇达成全球战略合作,首批订单将落地
9月21日,人形机器人第一股优必选与富士康云智汇签署了全球战略合作协议,进一步明确了双方在人形机器人研发、制造与全球市场推广的分工。2025-2027年,双方将共同推进优必选人形机器人在富士康中国和全球各厂域,以及生态战略联盟合作伙伴中的制造、落地与交付。 根据协议,云智汇将负责优必选人形机器...

强一股份IPO隐忧,客户集中度过高叠加产能扩张争议待解

toodd3周前 (09-28)60
强一股份IPO隐忧,客户集中度过高叠加产能扩张争议待解
界面新闻记者 | 尹靖霏 近日,强一半导体(苏州)股份有限公司冲击科创板IPO迎来新动态,公司披露首轮问询函回复并更新了财务数据。 强一股份凭借2022-2024年营收翻倍、净利润激增超11倍的业绩表现,成为半导体IPO企业中的焦点。然而,在亮眼数据背后,公司却深陷 “客户高度集中且单客...

直通部委|长期护理险服务项目目录公布 我国5G移动电话用户超11亿

toodd3周前 (09-28)68
直通部委|长期护理险服务项目目录公布 我国5G移动电话用户超11亿
长护险服务项目目录:不得随意调整或变更服务范围 9月25日,国家医保局印发《国家长期护理保险服务项目目录(试行)》。据介绍,《目录》明确的服务项目共有36项,按照生活照护类项目、医疗护理类项目分类管理。其中,生活照护类项目包括为长期护理保险待遇享受对象提供的日常生活照料及帮助维持其基本生活能力...

纳斯达克中国金龙指数收跌1.56%,热门中概股多数下跌

toodd3周前 (09-28)62
纳斯达克中国金龙指数收跌1.56%,热门中概股多数下跌
纳斯达克中国金龙指数收跌1.56%,热门中概股多数下跌,金山云跌超10%,蔚来、理想汽车跌超5%,哔哩哔哩跌超4%,百度跌3%,爱奇艺、阿里巴巴跌超2%;小鹏汽车涨超2%。...

上海原油期货夜盘上涨1.21%

toodd3周前 (09-28)66
上海原油期货夜盘上涨1.21%
上期所原油期货夜盘收涨1.21%,报495元/桶。沪金主力合约收涨0.88%,报863元/克,沪银主力合约收涨3.90%,报10936元/千克。...

小米称部分车主无端遭受网络攻击,已发起35起维权诉讼

toodd3周前 (09-28)65
小米称部分车主无端遭受网络攻击,已发起35起维权诉讼
9月26日,小米法务部在社交平台发文公布维权工作进展:2025年至今,小米法务已完成对16465条舆情线索的法律评估,重点监测网络账号231个,并针对其中92个恶意侵权账号提起民事诉讼,依法追究相关侵权人的法律责任。目前,部分案件已进入法院审理阶段,将适时公布案件进展。 同时,其亦关注到部分小...

香水第一股颖通加码自有品牌

toodd3周前 (09-28)66
香水第一股颖通加码自有品牌
界面新闻记者 | 朱咏玲界面新闻编辑 | 楼婍沁 香水集团颖通控股在上市后着力发展自有渠道品牌。 该公司近日在香港发布《2025港澳香氛市场发展趋势白皮书》,该白皮书的核心结论是,如今香氛产业正从“感官愉悦”向“情绪健康核心需求”转型。 颖通控股由此表示,为把握住“情绪健康”的市场...

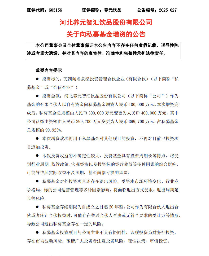
养元饮品时隔一年再现涨停,16亿元跨界投资半导体项目引关注

toodd3周前 (09-28)63
养元饮品时隔一年再现涨停,16亿元跨界投资半导体项目引关注
9月26日,“六个核桃”母公司养元饮品(603156.SH)一字涨停,报28.14元/股,总市值达354.64亿元,实现三连板。 养元饮品9月25日晚间发布公告称,股票于9月24日、9月25日连续两个交易日内收盘价格涨幅偏离值累计超过20%,根据有关规定,属于股票交易异常波动情形。经公...

从新玩具到新入口,AI百镜大战战事将近

toodd3周前 (09-28)64
从新玩具到新入口,AI百镜大战战事将近
界面新闻记者 | 伍洋宇界面新闻编辑 | 文姝琪 2024年年初的一天,小米AI眼镜负责人李创奇发起了一场不太日常的对话。 他将一份文件拖进小米内部办公软件自己与雷军的聊天窗口,一边打下这样一段文字:“……就...